孩子跌倒、撞到頭,要不要送急診?從「觀察危險徵象」到「重返校園」│臺大醫院急診醫學部朱彥儒主治醫師│兒童專欄│2026年04月臺大醫院健康電子報
:::

兒童專欄

:::
孩子跌倒、撞到頭,要不要送急診?
從「觀察危險徵象」到「重返校園」
內容下載:

急診醫學部主治醫師 朱彥儒

 

「碰」的一聲,是所有家長的擔憂

身為兒科醫師,在急診室最常聽到的故事往往是這樣的:「醫師,我剛剛轉身拿個尿布,寶寶就從床上滾下來了!」或是「他在學校跟同學玩鬼抓人,頭去撞到牆壁,腫了好大一包...。」
看著孩子驚恐大哭,家長的心裡更是七上八下,無數個問題瞬間湧上心頭:「要不要馬上送急診?」、「會不會腦出血?」、「最好照一下電腦斷層才保險?」但又擔心:「照斷層會有輻射,會不會讓孩子變笨或長腦瘤?」
別擔心!這篇文章正是為了幫助您在這種時刻保持冷靜而寫的。我們結合了全球公認最具權威的PECARN(兒童頭部外傷臨床預測規則) 以及最新的國際腦震盪共識,整理出一套實用又清楚的重點。不論是觀察重點、就醫時機,還是後續如何休養與照護,都會用淺顯易懂的方式一步步告訴您。


迷思:一定要照電腦斷層嗎?

很多家長以為「孩子只要撞到頭,就一定要照電腦斷層(CT)」,這其實已是較為過時的觀念。電腦斷層確實可以顯示腦部構造,不過它同時也會帶來放射線暴露。對於正處於快速發育階段的孩子,若非必要,反覆或不必要的輻射檢查可能會微幅增加未來罹患癌症的風險。因此,急診醫師真正的專業就在於:「如何在不需要照CT的情況下,精準辨識出那極少數真正具有風險,需要進一步檢查的孩子。」
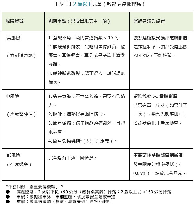
這時候,我們可以參考PECARN規則。這是一套經過幾萬名兒童臨床驗證的決策工具,具有相當高的準確度,並被全球急診與兒科醫師廣泛採用。為了讓家長更容易理解與使用,我們特別將重點整理成表格,請根據孩子的年齡來對照參考:




什麼叫做「嚴重受傷機轉」?

  • 高處墜落:2 歲以下從 >90 公分(約餐桌高度)掉落;2 歲以上從 >150 公分掉落。
  • 車禍:被拋出車外、車輛翻覆、或沒戴安全帽被車撞。
  • 重擊:被高速球類(棒球、高爾夫球)直接K到頭。

回家後的黃金24小時——「觀察」本身就是最好的治療

如果經醫師評估後,孩子可以返家觀察,先恭喜您,這代表孩子暫時沒有立即危險。不過請務必記住,「回家」並不等於「完全沒事」,而是進入重要的「居家觀察期」。在少數情況下,頭部外傷導致顱內的血管破裂(如硬腦膜上血腫),初期不一定立刻出現症狀,而是出血量隨時間逐漸累積,直到達到一定程度後才會顯現異常。

在這個階段,家長可以參考以下整理的照顧注意事項

關於「清醒期」(Lucid Interval)

您可能曾聽過這樣令人不安的故事:「孩子撞到頭後看起來沒事,還能玩,結果睡一覺就再也沒醒來。」在醫學上,這種現象被稱為「清醒期」,常見於硬腦膜外側的動脈破裂時;孩子在受傷初期仍然清醒,但隨著時間推移,顱內出血逐漸累積,最後壓迫腦部而造成嚴重的後果。 雖然這類情況確實具有危險性,但請家長不要過度恐慌,只要確實遵循前述的居家觀察重點,多半都能在惡化前及早察覺異常。若在觀察過程中出現任何讓您感到不安的狀況,請不要猶豫,立即帶孩子前往急診。醫師會依據專業的風險評估,建議是否需要進一步檢查或是留院觀察足夠的時間後再安心返家休養。


什麼是腦震盪?如何幫助孩子康復?

如果排除了腦出血,最常見的診斷就是「腦震盪」。在醫學上「腦震盪」是指頭部受到撞擊後,雖然沒有發生腦出血或腦部結構性的損傷,但大腦功能暫時受到影響,仍可能出現各種不適症狀,例如:混亂、腦霧、注意力無法集中、頭痛、頭暈、噁心想吐、複視或視力模糊以及睡眠障礙(例如入睡困難、作惡夢、夜驚)等。這些症狀通常會在受傷後數分鐘到數小時內出現,最晚可在72小時內發生。如果孩子經過詳細的檢查之後確定沒有結構性的損傷,就可以診斷為腦震盪。

腦震盪本質上是一種大腦功能暫時當機所造成的狀態。大多數患者會在7到14天內逐漸恢復,但仍有30%的個案症狀可能持續超過1個月。過去曾認為,腦震盪的孩子必須「絕對靜養」-- 例如待在全黑的房間、不看書、不看電視,直到完全康復。然而,隨著研究累積,這樣的觀念已被證實並不理想,甚至可能適得其反。

根據最新的2023年阿姆斯特丹腦震盪國際共識指出:過度休息反而可能延緩恢復,長時間與外界隔離,也可能增加孩子出現焦慮、情緒低落等心理影響。


依據最新醫學指引的腦震盪復原守則如下:

  1. 相對休息(24~48小時):受傷後的前一到兩天,請讓孩子的大腦和身體適度休息。可以進行一些輕鬆、不費力的活動,但應避免激烈運動或可能再次撞到頭的活動。
  2. 適度活動(48小時後):只要症狀沒有明顯惡化,可以開始輕度的活動(如散步)。這能促進腦部血液循環,好得更快!
  3. 3C 產品(手機/電視):
    • 舊觀念:完全禁止。
    • 新觀念:「症狀限制」原則。可以看,但如果看了15分鐘覺得頭暈、頭痛變嚴重,就停下來休息。只要沒有讓症狀惡化或大爆發,適度使用是被允許的。

什麼時候可以回學校上課?可以上體育課嗎? 先「重返校園」,再「重返運動」!

這點非常重要!在臺灣,很多孩子急著回學校上課考試,或急著恢復專項運動訓練。但大腦修復需要能量,我們必須按部就班。原則是:大腦先準備好上學,身體才能準備好運動。
依照最新的醫學指引,建議家長可以把握以下原則進行漸進式的重返學習和重返運動:
階段 1:可採取階段性重返學習的策略(Return to Learn)


階段 2:重返運動(Return to Sport) 在醫學上有所謂的「二次撞擊症候群」(Second Impact Syndrome, SIS)。此一概念指的是在第一次頭部撞擊後,即使當下沒有造成明顯或嚴重的傷害,大腦仍可能處於較為脆弱的狀態;若在尚未完全恢復前再次遭受撞擊,可能使腦部傷害加劇,甚至導致嚴重的後果。需要說明的是,二次撞擊症候群在醫學文獻中仍具爭議,且僅少數病例報告。然而,基於保護大腦的原則,為了避免在恢復期間再次受傷,我們通常仍會採取較為謹慎的建議。也就是說,在頭部遭受較大的撞擊後,特別是出現腦震盪症狀時,應避免短期內再次發生頭部碰撞,以降低潛在風險。
● 恢復體育課/專項運動訓練的原則:
可依下列原則循序漸進,每種活動至少觀察24小時。如果症狀復發,就暫停該項活動回到前一階段。

  1. 恢復日常活動:上學沒問題了。
  2. 輕度有氧:走路、騎室內腳踏車(心跳不要太快)。
  3. 專項運動:跑步、運球(不可有人防守)。
  4. 非身體接觸的訓練:參加球隊練球,但不能有身體碰撞。
  5. 身體接觸的訓練:經醫師評估許可,恢復正常碰撞練習。
  6. 激烈的競技比賽。

已經過了好幾個星期,孩子還是一直說頭暈怎麼辦?

大約有70~80% 的孩子會在兩週內完全康復。但如果您的孩子過了兩週還是常喊頭暈、看書字會跳、或是坐車容易暈,這可能是前庭系統(平衡系統)還沒恢復。建議您可先帶孩子到兒童神經科門診進行評估,排除是否有其他神經學異常或疾病。
此外,針對這類「症狀持續」的孩子,也可以考慮進行前庭復健(Vestibular Rehabilitation)。您可以帶孩子諮詢復健科或受過訓練的物理治療師,透過簡單的眼球運動與平衡訓練,把大腦的平衡感找回來。


結語:相信您的直覺

這篇文章提供了很多科學數據,但請記得:您是最了解孩子的人。
如果您心裡就是覺得孩子「眼神不太對」、「哪裡怪怪的」,請不要猶豫,直接帶他來讓醫師看一眼。急診醫師永遠寧可您多跑一趟,確認真的沒事,也不希望錯過任何一個真正需要幫助的孩子。
請記得,保持冷靜,細心觀察,就是您在這個時刻,能給受傷孩子最重要、也是最珍貴的禮物。
(筆者為小兒神經專科醫師及小兒急診專科醫師,本文僅供衛教參考,若孩子受傷嚴重或您有任何疑慮,請務必尋求專業醫師當面評估。)


參考文獻:

  1. Holmes, James F et al. “PECARN prediction rules for CT imaging of children presenting to the emergency department with blunt abdominal or minor head trauma: a multicentre prospective validation study.” The Lancet. Child & adolescent health vol. 8,5 (2024): 339-347. doi:10.1016/S2352-4642(24)00029-4
  2. Patricios, Jon S et al. “Consensus statement on concussion in sport: the 6th International Conference on Concussion in Sport-Amsterdam, October 2022.” British journal of sports medicine vol. 57,11 (2023): 695-711. doi:10.1136/bjsports-2023-106898
  3. Lumba-Brown, Angela et al. “Centers for Disease Control and Prevention Guideline on the Diagnosis and Management of Mild Traumatic Brain Injury Among Children.” JAMA pediatrics vol. 172,11 (2018): e182853. doi:10.1001/jamapediatrics.2018.2853

 

網頁分享:噗上plurk 推到twitter 分享至facebook